Op 1 juni 2003 is de Wet Bevordering integriteitsbeoordelingen door het openbaar bestuur (verder Wet Bibob genoemd) in werking getreden. De Wet Bibob is in het leven geroepen om incidenteel misbruik van overheidsbeslissingen en de nadelige gevolgen hiervan voor bonafide ondernemers te voorkomen.

PGAx ondersteunt met de Module Ondermijning het Bibob-proces van aanleiding tot beslissing. De applicatie biedt gemeenten een privacy proof en mensvriendelijk alternatief voor het onveilig en omslachtig werken in mappenstructuren met spreadsheets.

Pgax Bibob Intro

Start

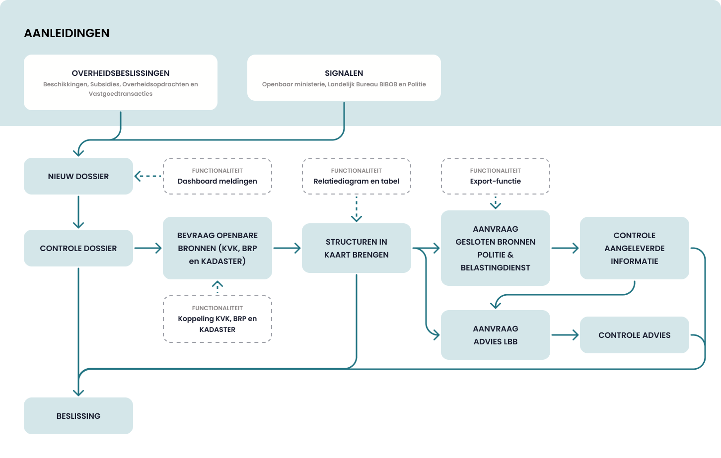
De Bibob-medewerker legt vast waarom het Bibob-proces wordt gestart. Na controle of de informatie van het door betrokkene aangeleverde dossier volledig is en klopt, beslist de medewerker of besluit tot nader onderzoek.

Bibob-verzoeken komen automatisch of via een digitaal aanmeldformulier binnen in PGAx op het dashboard van de Bibob-medewerker.

Pgax Bibob aanleidingen Proces

Intern Onderzoek

In deze fase staan de medewerker slimme koppelingen met de Basisregistratie personen (BRP), het Handelsregister (KVK), de Basisregistratie Adressen (BAG) en Gebouwen en het Kadaster ter beschikking.

De medewerker beschikt hierdoor eenvoudig over de juiste en actuele informatie, die eenvoudig aangevuld kan worden met informatie uit openbare bronnen.

Relatiediagram

Externe bevraging en Advies LBB

De Bibob-medewerker kan met een druk op de knop alle verzamelde bestanden comprimeren en aanbieden bij een externe RIEC-partner of het LBB.

Andersom kan de medewerker de verkregen informatie als bijlage aan de aanvraag voegen. Door gebruik te maken van een viewer is het niet nodig deze informatie lokaal op te slaan.

Bibob Export knop

Beslissing

De Bibob-medewerker legt de beslissing vast. PGAx bewaakt aan de hand de vooraf ingestelde bewaartermijn of en wanneer vernietiging of anonimiseren van de gegevens in de aanvraag plaats moet vinden.

Bibob Besluit
Hoe werkt PGAx voor de BIBOB-toets?
Vraag een demo aan en ontdek binnen 15 minuten hoe de 'Module Ondermijning' van PGAx werkt.
PGAx Logo
Ranshuijsen Logo
© Ranshuijsen 2025 • Alle rechten voorbehouden.
PrivacyCookies
ISO 27001 ISO 9001 ISO 7510